管家婆解决方案┃助力丝网行业信息化管理
2021/11/19 10:56:12

丝网是我国传统的工业品,在工业、农业、科技、国防等许多领域具有广泛用途。随着国内经济的腾飞,国家基础设施建设日趋完善,也进一步拉动了国内丝网行业的发展。在经济效益的刺激下,愈来愈多的丝网企业纷纷兴起。丝网行业看似景象繁荣,但其实不然。

图片

从业企业增加,竞争加剧,利润降低,只能减配(降低原料标号,减少丝径)来生产,造成品质高低不一;生产管理机制不完善、生产工序无严谨监管、生产流程不顺畅等一系列问题的存在严重制约了国内丝网行业的发展。若不加以规范,势必会影响行业的发展。


管家婆工贸PRO丝网加工行业企业方案


● 丝网加工行业需求概述

丝网加工企业的重点管理诉求,在于建立企业生产管理机制,规范企业业务流程,建立信息互通、快速响应的制造管理平台。一方面在保证产品质量稳固的同时,进行全程生产追踪,可及时向客户反馈生产进度信息,提升客户体验感;另一方面,也使得企业在库存管理、生产管理、财务管理等过程中能及时准确的获取信息,避免库存浪费、流程混乱、账务不准等问题的出现。


● 丝网加工行业解决方案

管家婆工贸PRO为丝网加工企业优化管理,规范流程,把控风险,能够减少或避免人工粗放式管理的弊端,赋能行业企业构建全面的信息化、智能化管理体系。


①整体业务流程规划

图片

图 管理总体流程设计


管家婆工贸PRO系统支持业务财务集成车间MES管理,流程驱动生产车间、采购库存、财务等部门业务。赋能企业建立供应链与生产协同,规范生产流程,提高企业运营效率,解决部门信息闭塞、库存材料积压、生产流程管控的难题。


② 丝网生产管理-个性化工艺系统

图片
图片

图 个性化工艺设置


工贸PRO支持将企业个性化工艺路线在系统中实现,通过对工艺参数的记录和分析,实现生产过程监控及车间现场管理分析。企业管理层可以及时掌握物料供应、生产、库存数等数据,实现实时监控与快速决策。


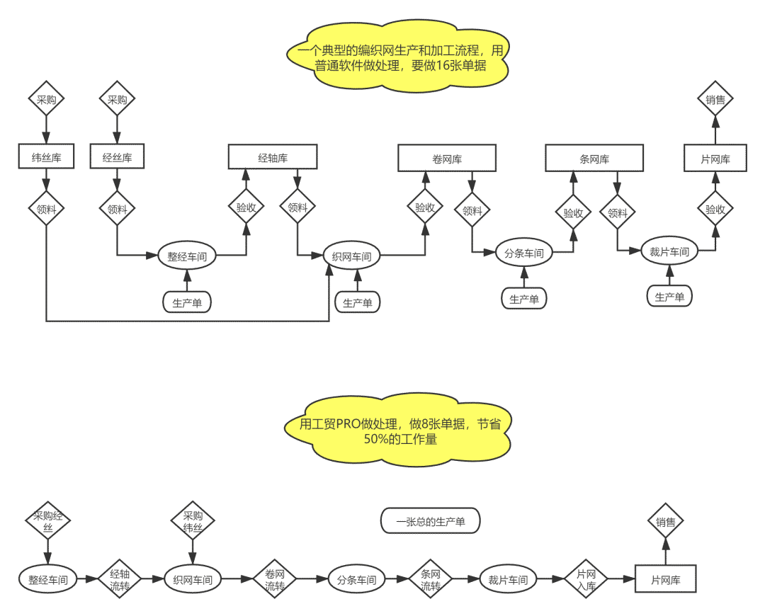
③ 丝网生产管理-联副产品管理

图片

图 生产加工路线图


在工贸PRO中,通过联副产品管理功能,就可以通过做一个任务单实现在一个界面上同时验收多种丝网,并且可以通过丝网行业专用定制,用丝网的副单位数量来自动确认各种乱尺的成本,既简单,又精确。


使用管家婆工贸RPO不仅能实现丝网行业在整体管理流程上的诉求,也能对其生产、库存等进行信息化跟踪,同时也支持企业在生产管理、财务经营等方面的数据优化管理,助力提升整个产业的精益化生产能力,加快产业向信息化、智能化、精细化创新进一步深入发展。


Copyright © All Rights Reserved. 鄂ICP备18011108号-1       川公网安备 51019002000821号